Brushless DC Drivers (BLDC)

3-Phase DC Motor Predriver

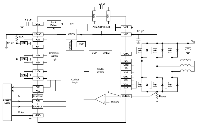
Product Details

Top Features

  • Drives 6 N-channel MOSFETs
  • Synchronous rectification for low power dissipation
  • Internal UVLO and thermal shutdown circuitry
  • Hall element inputs
  • PWM current limiting
  • Dead time protection
  • FG outputs
  • Standby mode
  • Lock detect protection
  • Overvoltage protection

Design Tools