Brushless DC Drivers (BLDC)

Sensorless BLDC Controller

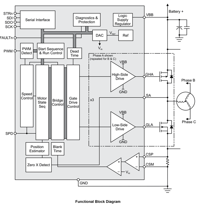
A4962

Product Details

Top Features

  • Three phase sensorless BLDC motor control FET driver
  • Logic level P-N gate drive (P high-side, N low-side)
  • 4.2 V to 50 V supply range
  • Simple block commutation for maximum torque
  • Sensorless (bemf sensing) start-up and commutation
  • Programmable operating modes:
    • Integrated Speed Control
    • PWM Duty Cycle Control
    • Current mode control
  • Cross-conduction prevention
  • Wide speed range capability
  • Peak current limiting
  • Single low frequency PWM control input
  • Single Open Drain Fault output
  • SPI compatible interface providing:
    • Configuration and control
    • Programmable dead time
    • Programmable phase advance
    • Detailed diagnostic reporting

APPLICATIONS

  • Automotive Fuel, Oil, and Urea Pumps
  • Automotive Fans and Blowers

Part Number Specifications and Availability

Design Tools

Technical Documentation