Brushless DC Drivers (BLDC)

Code Free Three-Phase BLDC FOC Motor Drive with Integrated Speed & Power Features

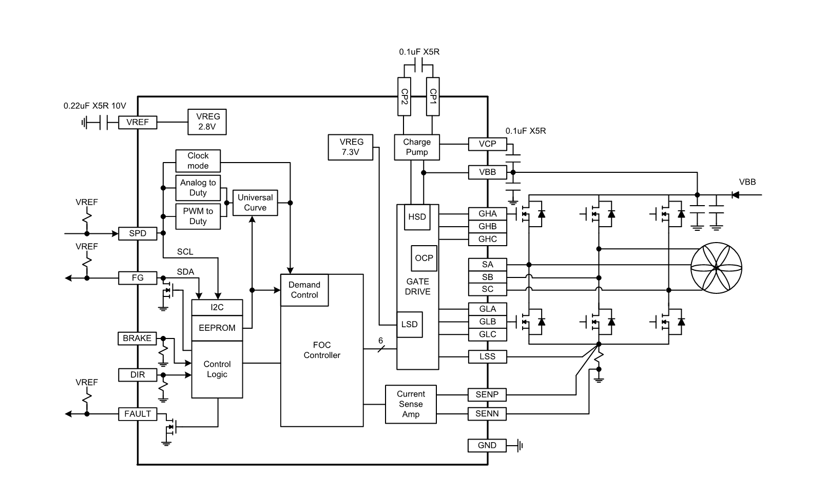
A89306

Product Details

Top Features

  • Code-free sensorless field-oriented control (FOC)
  • Constant speed, constant torque, constant power, or open-loop operating mode
  • Universal speed/power/torque/duty curve
  • Ultra-quiet high and low speed operation
  • Proprietary non-reverse fast startup

Part Number Specifications and Availability

Design Tools