Brush DC Drivers

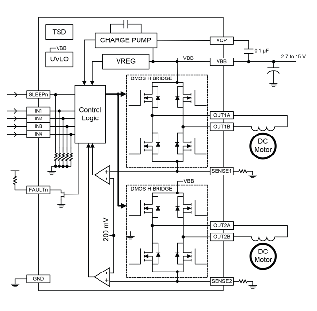
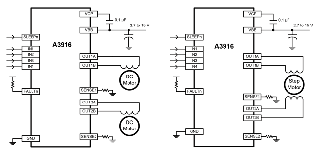
Dual DMOS Full-Bridge Motor Driver

A3916

Product Details

Top Features

  • Wide, 2.7 to 15 V input voltage operating range
  • Dual DMOS full-bridges: drive two DC motors or one stepper motor
  • Low RDS(ON) outputs
  • Synchronous rectification for reduced power dissipation
  • Low-current sleep mode
  • Overcurrent protection
  • Internal UVLO and thermal shutdown circuitry
  • Integrated charge pump
  • Pin-to-pin compatible with A3906

Part Number Specifications and Availability

Design Tools