Brush DC Drivers

Low Voltage DC Motor Driver

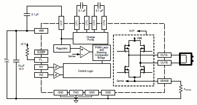
A3918

Product Details

Top Features

  • 2.5 to 9 V operation
  • Internal PWM current control
  • Synchronous rectification for reduced power dissipation
  • Peak current output flag
  • Undervoltage lockout
  • Low RDS(on) outputs
  • Small package
  • Brake mode for DC motor
  • Sleep function
  • Crossover-current protection
  • Thermal shutdown

Part Number Specifications and Availability

Design Tools

Technical Documentation