Brush DC Drivers

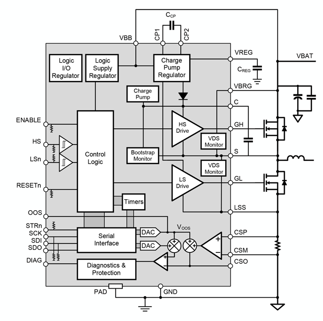
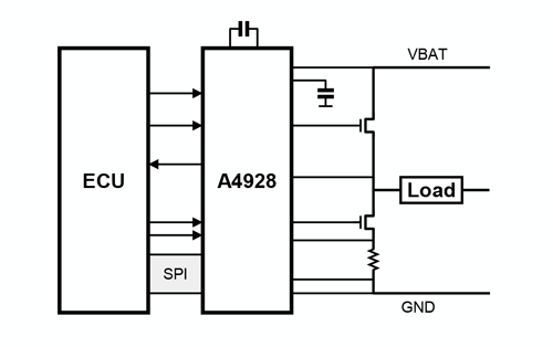
Automotive Half-Bridge MOSFET Driver

A4928

Product Details

Top Features

  • Half-bridge MOSFET driver
  • Bootstrap gate drive for N-channel MOSFET bridge
  • Cross-conduction protection with adjustable dead time
  • Charge pump regulator for low supply voltage operation
  • 5.5 to 50 V supply voltage operating range
  • 5 V CMOS Logic I/O
  • SPI-compatible serial interface
  • Bridge control by direct logic inputs or serial interface
  • Programmable gate drive
  • Current sense amplifier
  • Programmable diagnostics
  • Automotive AEC-Q100 qualified
  • A2SIL™ product—device features for safety-critical systems

Part Number Specifications and Availability

Design Tools