Brush DC Drivers

Microstepping DMOS Driver with Translator

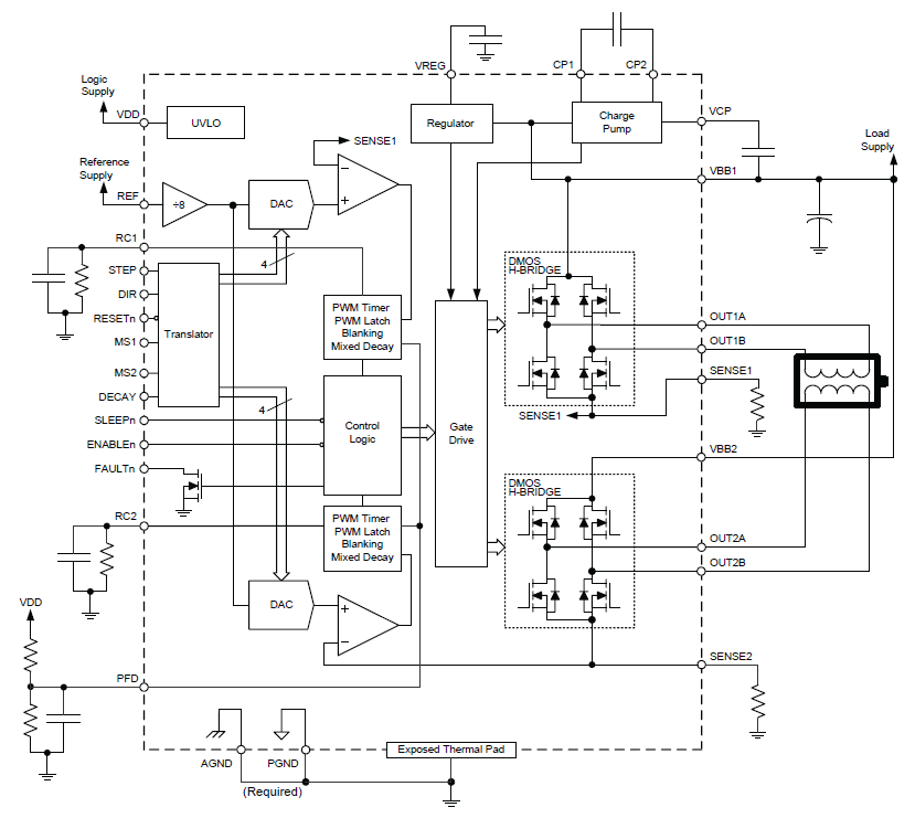
A5976

Product Details

Top Features

  • ±2.8 A, 40 V output rating
  • Low RDS(on) outputs, 0.22 Ω source, 0.15 Ω sink typical
  • Automatic current decay mode detection/selection
  • 3 to 5.5 V logic supply voltage range
  • Mixed, fast, and slow current decay modes
  • Fault output
  • Mixed decay for both rising/falling step option
  • Synchronous rectification for low power dissipation
  • Internal UVLO and thermal shutdown circuitry
  • Crossover-current protection
  • Short-to-ground protection
  • Short-to-VBB protection
  • Shorted load protection

Part Number Specifications and Availability

Design Tools