Product Details
Product Details
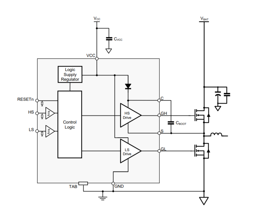
Top Features
- Operates with up to 100 V bridge supply
- AEC-Q100 qualified (K version)
- Integrated Bootstrap Diode
- Low-power sleep mode
- Fast Switching
Part Number Specifications and Availability
Design Tools
Technical Documentation
Brochure
Brochure: Driving Change by Advancing Personal Mobility Through Cutting-Edge Technology
Brochure
Enhancing Robotic Design
Brochure
Brochure: Battery Management Systems
Guide
A89500 Evaluation Board User Guide
Technical Article