Brush DC Drivers

Automotive Stepper Driver IC with Programmable Motion Control

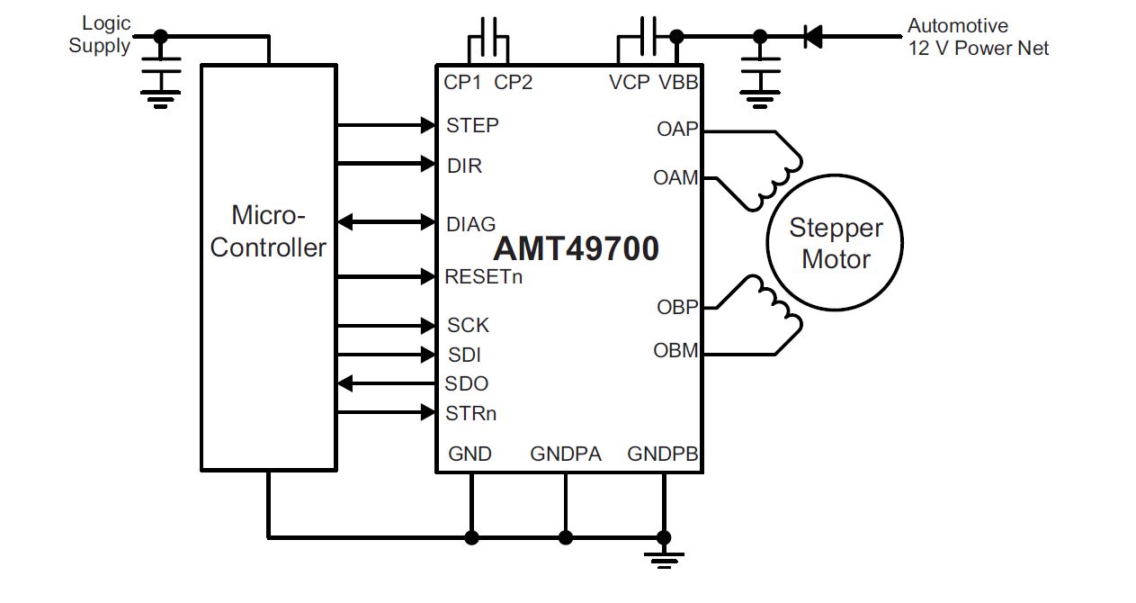
AMT49700

Product Details

Top Features

• Peak motor current up to 1.6 A at 28 V.

• Low RDS(ON) outputs, 0.5 Ω source and sink typical

• Continuous operation at high ambient temperature

• 3.7 to 42 V supply operation

• Adaptive mixed current decay

• Synchronous rectification for low power dissipation

• Output slew control and PWM frequency spreading for

EMC noise reduction

• Internal overvoltage and undervoltage lockout

• Hot warning and overtemperature shutdown

• Short-circuit, open-load diagnostics

• Programmable motion control

• Configurable through serial interface

• Simple step and direction control option

 

Featured Applications:

• Automotive stepper motors

• Engine management

• Headlamp positioning

• HVAC flap and valve control

Part Number Specifications and Availability

Design Tools

Technical Documentation