LED Drivers

Constant-Current 3-Ampere PWM Dimmable Buck Regulator LED Driver

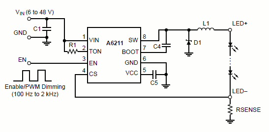
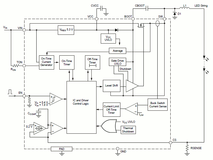
A6211

Product Details

Top Features

  • Supply voltage 6 to 48 V
  • True average output current control
  • 3.0 A maximum output over operating temperature range
  • Cycle-by-cycle current limit
  • Integrated MOSFET switch
  • Dimming via direct logic input or power supply voltage
  • Internal control loop compensation
  • Undervoltage lockout (UVLO) and thermal shutdown protection
  • Low power shutdown (1 μA typical)
  • Robust protection against:
    • Adjacent pin-to-pin short
    • Pin-to-GND short
    • Component open/short faults

Part Number Specifications and Availability

Design Tools