LED Drivers

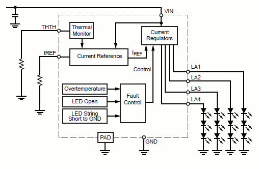
Protected LED Array Driver

A6263

Product Details

Top Features

  • AEC-Q100 qualified
  • Total LED drive current up to 400 mA
  • Current shared equally up to 100 mA by up to 4 strings
  • Wide input voltage range of 6 to 50 V for start/stop, cold crank, and load dump requirements
  • Low dropout voltage
  • LED current levels set by single reference resistor
  • LED string shorted to GND protection
  • Overtemperature protection with optional thermal derating function
  • Automotive temperature range

Part Number Specifications and Availability

Design Tools

Technical Documentation