Regulators

Wide Input Voltage, Adjustable Frequency, 3.5 Amp Buck Regulator

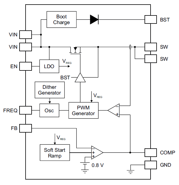
A8586

Product Details

Top Features

  • Automotive AEC-Q100 qualified
  • Supply voltage from 3.8 V to 36 V
  • Output voltage adjustable from 0.8 V to 30 V
  • Maximized duty cycle for low dropout operation
  • Low 30 μA operational quiescent current
  • 150 mΩ integrated MOSFET switch
  • Programmable switching frequency up to 4 MHz
  • Improved EMC with frequency dithering (A8586 and A8586-2) and controlled switch node rise and fall times
  • Ceramic capacitor stable
  • Internal soft start
  • Over current protection

Typical Applications

Part Number Specifications and Availability

Design Tools