Regulators

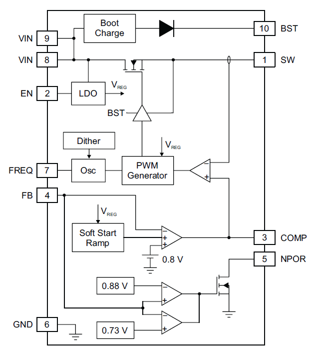
Wide Input Voltage, Adjustable Frequency, 2 Amp Non-Synchronous Buck Regulator with Enable and NPOR

A8587

Product Details

Top Features

  • Automotive AEC-Q100 qualified
  • Supply voltage from 3.8 to 36 V
  • Output voltage adjustable from 0.8 to 30 V
  • Maximized duty cycle for low-dropout operation
  • Low 30 μA operational quiescent current
  • 150 mΩ integrated MOSFET switch
  • Programmable switching frequency up to 4 MHz
  • Improved EMC with frequency dithering and controlled switch-node rise and fall times
  • Active-low power-on reset signal (NPOR)
  • Ceramic capacitor stable
  • Internal soft-start
  • Overcurrent protection

Part Number Specifications and Availability

Design Tools