Magnetic Position Sensors

Precision Magnetic Angle Sensor with Multiple Outputs

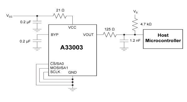
A33002-A33003

Product Details

Top Features

  • Enhanced Manchester Interface (A33003)
  • High diagnostic coverage
  • Digital output format selectable between SPI, SENT, or PWM
  • SENT output is SAEJ2716 JAN2010 compliant with Allegro proprietary enhancements
  • Programmable via Manchester encoding on the output line to reduce external wiring and enable in-application programming when in PWM or SENT mode
  • On-chip EEPROM for storing factory and customer calibration parameters
  • Supports operation in harsh conditions, required for automotive and industrial applications
  • Loss of power is indicated by reset flag
  • 10 MHz SPI for low latency angle and diagnostic information; enables multiple independent ICs to be connected to the same bus
  • Multiple programming / configuration formats supported

Part Number Specifications and Availability

Design Tools

Technical Documentation