Magnetic Position Sensors

Automotive Grade, 3D Magnetic Linear Hall-Effect Sensor with I2C Output and Advanced Low Power Management

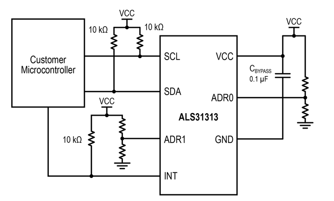
ALS31313

Product Details

Top Features

  • AEC-Q100 automotive qualification pending
  • Senses magnetic fields in X, Y, and Z axes
  • Z-axis sensing of “crouch” or push button motion
  • Capable of operating with back-bias magnets
  • Ideal for battery-powered, low-voltage applications
    • 2.65 to 3.5 V single supply operation
    • 1 MHz I2C compatibility down to 1.8 V
    • 14 nA (typ) Sleep ICC
    • 12 μA to 2 mA ICC (typ) in low-power duty cycle mode
  • Industry standard I2C interface for easy system integration
    • Up to 1 MHz (Fast Mode+) I2C communication
    • 16 selectable addresses via external resistor divider
    • 127 available address configurable via EEPROM
  • On-chip EEPROM
    • Stores factory- and user-configured settings
    • 78 bits of user EEPROM for additional storage
    • On-chip charge pump for easy programming
  • Flexible 12-bit ADC with 10-bit ENOB (Effective Number of Bits)
  • Single-Ended Mode (X, Y, and Z axes): enables one to three axes
  • Differential Mode (X and Y axes): enables slide-by linear sensing
  • Common Mode (X and Y axes): enables joystick operation
  • 1% (typ) accurate factory-trimmed sensitivity options (±500 G, ±1000 G, and ±2000 G full-scale input)
  • Integrated temperature sensor
  • Wide ambient temperature range: –40°C to 125°C

Part Number Specifications and Availability

Design Tools