ブラシレス DC ドライバー

Three-Phase Sensorless Fan Driver IC

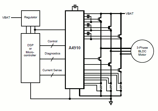
A5947

Product Details

Top Features

  • AEC-Q100 qualified
  • Speed curve configuration via EEPROM
  • I2C serial port
  • Sinusoidal modulation for reduced audible noise and low vibration
  • Sensorless (no Hall sensors required)
  • Low RDS(ON) power MOSFETs
  • 3.3 V / 20 mA linear regulator
  • PWM or analog speed input
  • FG speed output
  • Slew rate control
  • Lock detection Soft start
  • Low power standby mode
  • Overcurrent protection
  • Overvoltage protection

 

Typical Applications:

  • Automotive Seat Ventilation Fans
  • Automotive ADAS DPU/CPU Cooling Fans
  • Automotive Battery Cooling Fans
  • Telecom Server Data Center Cooling Fans
  • IC&C GPU/CPU Cooling Fans
  • Industrial Motor Control

Part Number Specifications and Availability

Design Tools