ブラシレス DC ドライバー
Sensorless BLDC Pump Driver With Ultra-Fast Start-Up For Fuel Delivery Systems
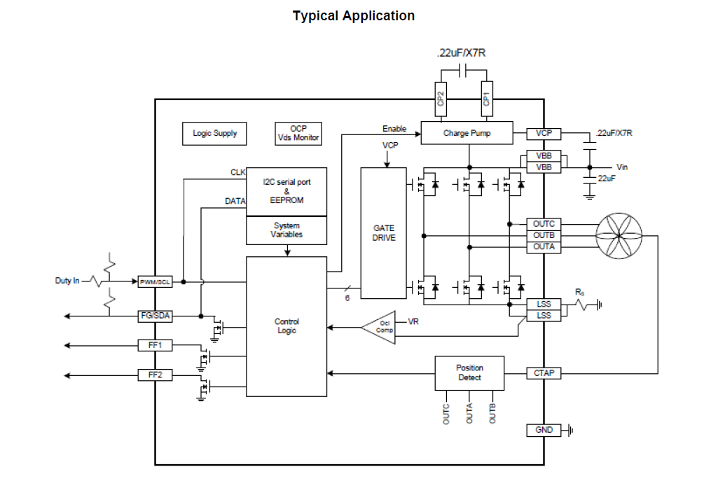
A89303
Product Details
Product Details
Top Features
- Fast start up features enable easier kick-start
- Internal logic regulator ensures low EMI
- Sensorless drive lowers motor BOM
- Digital algorithm and EEPROM parameter settings provide flexibility and reduces design time
- Small QFN packaging offers smallest system footprint
Part Number Specifications and Availability
Design Tools
Technical Documentation
Application Note
A89303 Evaluation Board User Guide
Application Note
Key Considerations in Design of Sensorless Three-Phase BLDC Motor Driver for Automotive Fuel Pumps
Technical Article
Efficient and Reliable Solutions to Meet New Emission Standards in Two-Wheelers
Technical Article