ブラシ DC およびステッパ ドライバー

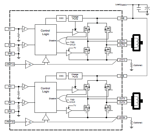
A4954: デュアル フル ブリッジ DMOS PWM モータ ドライバ

A4954

Product Details

Top Features

  • 低 RDS(on) 出力
  • 過電流保護 (OCP)
    • モータ短絡保護
    • モータ リードの短絡接地保護
    • モータ リードの短絡バッテリ保護
    • 低電力スタンバイ モード
    • 調整可能な PWM 電流限界
    • 同期整流
    • 内部低電圧ロックアウト (UVLO)
    • クロスオーバー電流防止

    Part Number Specifications and Availability

    Design Tools