ブラシ DC およびステッパ ドライバー

A4956: フル ブリッジ PWM ゲート ドライバー

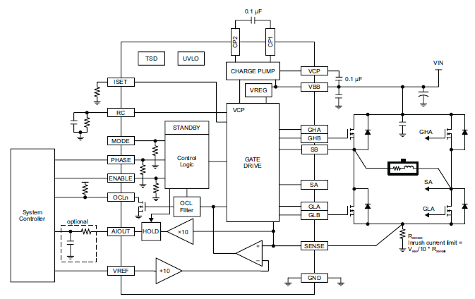
A4956

Product Details

Top Features

  • PHASE/ENABLE/MODE 制御 ロジック
  • 過電流状態の表示
  • オフ-時間とブランク-時間が調整可
  • 電流の制限は調整可
  • ゲートドライブは調整可
  • 同期整流
  • UVLO内蔵
  • クロスオーバー 電流保護
  • MOSFET VDS 保護
  • 負過電流に比例した出力電圧
  • 外部PWM時は減衰モードを選択可
  • A4956K は AEC-Q100 グレード 1 の資格を持ちます
  • 車載以外の温度グレード (A4956G: –40°C ~ 105°C)
  • 自動車用温度グレード (A4956K: –40°C ~ 125°C)

Part Number Specifications and Availability

Design Tools