Allegro 電流センサー
ASIL C, 240kHz, Highest Accuracy Programmable Linear Sensor IC with Overcurrent and Overtemperature Detection
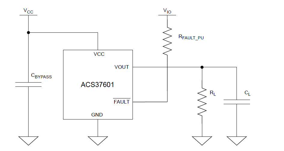
ACS37601
Product Details
Product Details
Top Features
- ASIL C safety rating
- Ultralow thermal drift
- Sensitivity ±0.8%
- Offset ±5 mV
- Quick overcurrent and overtemperature fault output ideal for safety critical applications
- Industry-leading noise performance
- VCC operation: 3.3 and 5 V
- Very fast response time (2 μs) with 240kHz bandwidth
Part Number Specifications and Availability
The table below shows our products that are coming soon. These parts are not in production but samples are available.
| Part # | Factory-Programmed Sensitivity (mV/G) | Programmable Sens Range (mV/G) | Output Mode | Nominal Vcc (V) | TA (°C) | Package | Samples |
|---|---|---|---|---|---|---|---|
| Part #ACS37601LKTATN-0P5B5-C | Factory-Programmed Sensitivity (mV/G) 0.5 | Programmable Sens Range (mV/G)0.50 to 0.86 | Output ModeRatiometric | Nominal Vcc5 | TA (°C)-40 to 150 | Package4-Pin SIP | Sample Request Request Samples |
| Part #ACS37601LKTATN-001B5-C | Factory-Programmed Sensitivity (mV/G) 1 | Programmable Sens Range (mV/G)0.83 to 1.44 | Output ModeRatiometric | Nominal Vcc5 | TA (°C)--40 to 150 | Package4-Pin SIP |
Sample Request Request Samples |
Technical Documentation
Brochure
Brochure: Industry's First ASIL-C Field Current Sensor for eMobility
Brochure
Brochure: Current Sensing for Vehicle Electrification
Brochure
Brochure: Allegro Coreless Current Sensing
Brochure
Brochure: Battery Management Systems
FAQ
Current Sensors FAQ
Guide