磁気ポジション センサー

低ノイズ, アナログ出力付きリニア ホール効果センサー IC

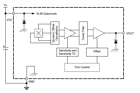
A1324-5-6

Product Details

Top Features

  • 温度安定性静止時出力電圧および感度
  • 磁束密度に比例した出力電圧
  • 低ノイズ出力による精度の向上
  • 温度サイクル後の正確な復元可能性
  • レシオメトリック レール ツー レール出力
  • 広範な周辺温度範囲:-40℃ ~ 150℃
  • 機械的ストレスに影響されない
  • ソリッド ステートの信頼性
  • 規制の厳しい自動車用途向けの向上した EMC 性能

Part Number Specifications and Availability

Design Tools

Technical Documentation