Product Details
Product Details
Top Features
- Differential Hall-effect sensor measures ring magnets and ferrous targets with inherent stray field immunity
- SolidSpeed Digital Architecture™ supports advanced algorithms, maintaining pitch and duty cycle accuracy during dynamic air gap disturbances
- Integrated solution includes a capacitor in a single overmolded package
- ISO 26262:2011 ASIL B with integrated diagnostics and certified safety design process (pending assessment)
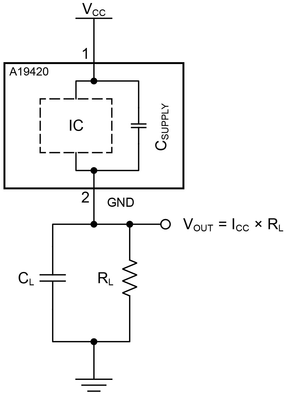
- Two-wire current source output protocol supporting speed and ASIL error reporting
- EEPROM enables traceability throughout product life cycle
Part Number Specifications and Availability
Design Tools
Technical Documentation
Application Note
Fundamental Properties of Speed Sensors
Application Note
Methods and Validation of Stray Magnetic Field Mitigation in Magnetic Speed Sensor ICs
Application Note
Allegro Microsystems - Chemical Exposure of Devices
Application Note
Allegro Hall-Effect Sensor ICs
Guide
Hall-Effect IC Applications Guide
Guide
Guidelines for Designing Subassemblies Using Hall-Effect Devices
Technical Article
Soldering Methods for Allegro Products (SMD and Through-Hole)
Technical Article