Brushless DC Drivers (BLDC)

Three-Phase MOSFET Driver

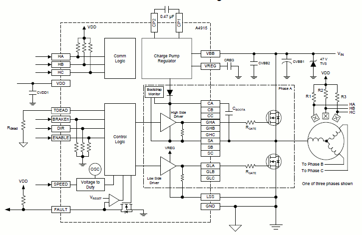
A4915


Product Details

Top Features

  • 5 to 50 V supply voltage
  • Latched TSD with fault output
  • Drives six N-channel high current MOSFETs
  • Internally controlled synchronous rectification
  • Speed voltage input enables internal PWM duty cycle control of full bridge
  • Center aligned PWM
  • Internal UVLO and crossover current protection
  • Hall switch inputs
  • Adjustable dead time protection
  • Low power sleep mode for battery-powered applications

Part Number Specifications and Availability

A4915 Product Overview

The Allegro A4915 Three-Phase MOSFET Driver’s innovative speed input and fully integrated block commutation delivers simple speed control of a BLDC motor with a single analog voltage. Watch video to learn more. 

Design Tools