无刷直流驱动器

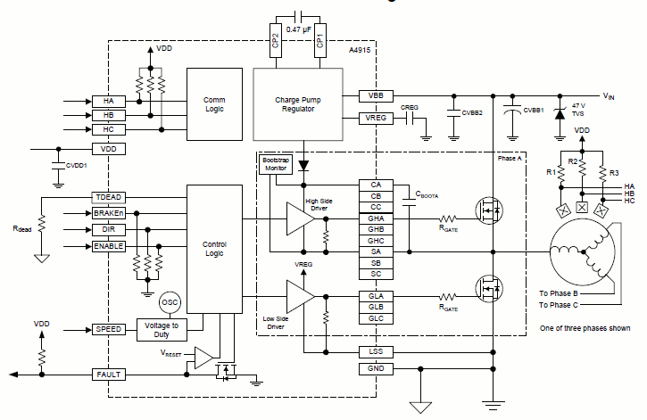
A4915:三相 MOSFET 驱动器

A4915

Product Details

Top Features

  • 5 至 50 V 电源电压
  • 具有故障输出的锁存 TSD
  • 提供六个 N 通道大电流 MOSFET
  • 内部控制的同步整流
  • 速度电压输入可实现对全桥的内部 PWM 占空比控制
  • 中心对齐的 PWM
  • 内部 UVLO 和交叉电流保护
  • 霍尔开关输入
  • 可调无感时间保护
  • 面向电池供电应用的低功耗休眠模式

Part Number Specifications and Availability

A4915 Product Overview

The Allegro A4915 Three-Phase MOSFET Driver’s innovative speed input and fully integrated block commutation delivers simple speed control of a BLDC motor with a single analog voltage. Watch video to learn more. 

Design Tools