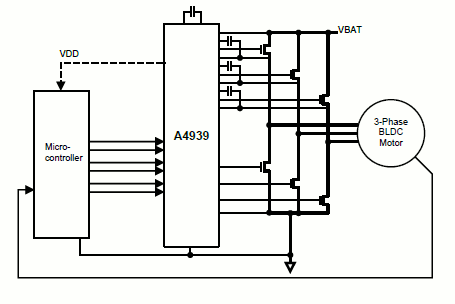
Brushless DC Drivers (BLDC)

Automotive Three Phase MOSFET Driver

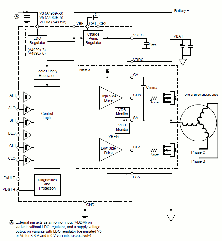
A4939

Product Details

Top Features

  • High current 3-phase gate drive for N-channel MOSFETs
  • Cross-conduction protection
  • 5.5 to 50 V supply voltage range
  • Regulated logic supply voltage output option
  • Motor phase short to supply and short to ground detection
  • Undervoltage, overtemperature monitors
  • Low current Sleep mode option

Part Number Specifications and Availability

Design Tools

Technical Documentation