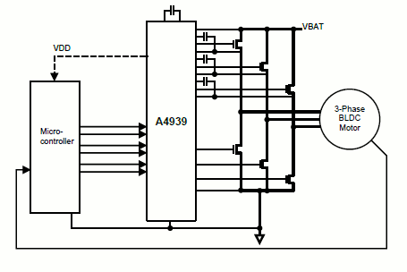
无刷直流驱动器

A4939:汽车级三相 MOSFET 驱动器

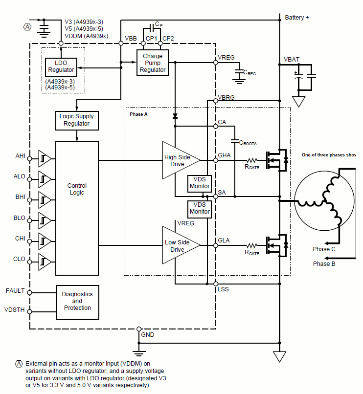
A4939

Product Details

Top Features

  • 适用于 N 通道 MOSFET 的大电流 3 相门极驱动器
  • 交叉传导保护
  • 5.5 至 50 V 电源电压范围
  • 稳定逻辑电源电压输出选项
  • 发动机相对电源短路及对地短路保护
  • 欠压、高温监控器
  • 低电流休眠模式选项

Part Number Specifications and Availability

Design Tools

Technical Documentation