Brushless DC Drivers (BLDC)

Three-Phase Sensorless Fan Driver

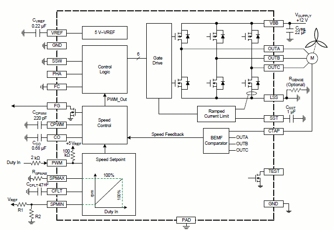
A4942

Product Details

Top Features

  • Sensorless (no Hall sensors required)
  • Closed loop speed control
  • Minimal external components
  • PWM speed input
  • FG speed output
  • Lock detection
  • Soft start
  • Overcurrent protection
  • Soft switching for reduced audible noise

Part Number Specifications and Availability

Design Tools

Technical Documentation