无刷直流驱动器

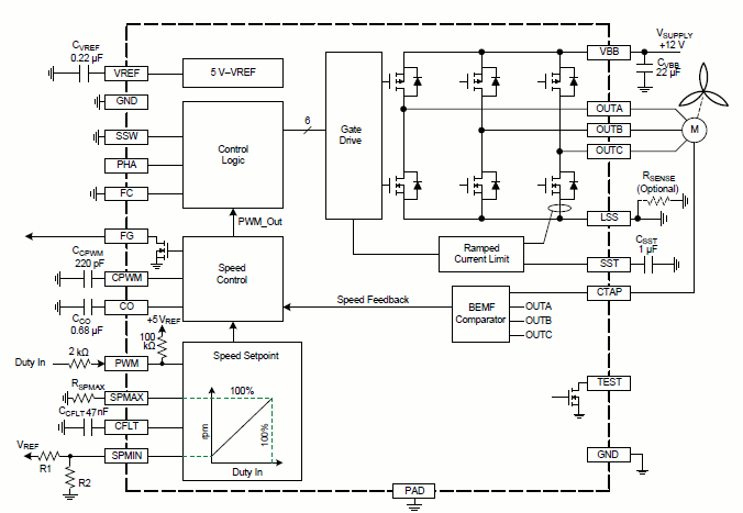
A4942:三相无传感器风扇驱动器

A4942

Product Details

Top Features

  • 无传感器(不需要霍尔传感器)
  • 闭环速度控制
  • 最少的外部元件
  • 脉宽调制速度输入
  • FG 速度输出
  • 锁定检测
  • 软启动
  • 过电流保护
  • 软开关,减少可闻噪音

Part Number Specifications and Availability

Design Tools