Brush DC Drivers

Dual Full Bridge Motor Driver

A3909

Product Details

Top Features

  • Low RDS(on) outputs
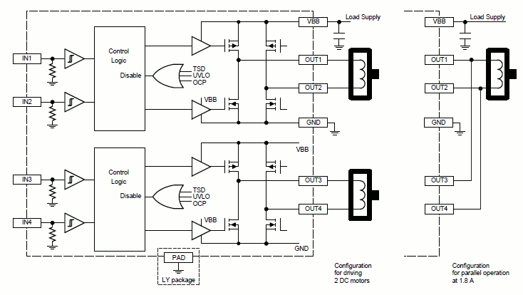
  • Drives two DC motors or single stepper motor
  • Low power standby (Sleep) mode with zero current drain
  • Thermal shutdown protection
  • Parallel operation option for 1.8 A, single DC motor
  • Overcurrent protection:
    • Output to supply short
    • Output to GND short
    • Output load short

Part Number Specifications and Availability

Design Tools