有刷直流和步进电机驱动器

A3909:双路全桥式电动机驱动器

A3909

Product Details

Top Features

  • 低 RDS(开) 输出
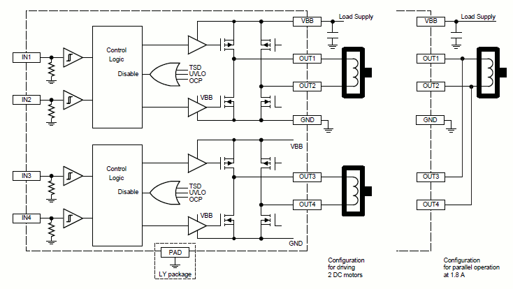
  • 可驱动两个直流电机或单个步进电机
  • 零耗电的低功率待机(睡眠)模式
  • 过热关机保护
  • 1.8 A、单个直流电机的并联操作选择
  • 过电流保护:
    • 输出至电源短路
    • 输出至接地短路
    • 输出负载短路

Part Number Specifications and Availability

Design Tools