Brush DC Drivers

Full-Bridge PWM Gate Driver

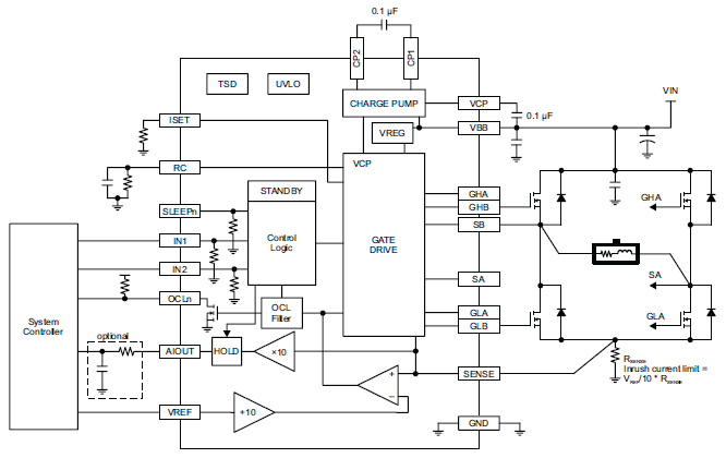
A4955

Product Details

Top Features

  • Standard IN1/IN2 control logic
  • Overcurrent indication
  • Adjustable off-time and blank-time
  • Adjustable current limit
  • Adjustable gate drive
  • Synchronous rectification
  • Internal UVLO
  • Crossover-current protection
  • MOSFET VDS protection
  • Voltage output proportional to load current
  • A4955K is AEC-Q100 Grade 1 qualified
  • Commercial temperature grade (A4955G: –40°C to 105°C)
  • Automotive temperature grade (A4955K: –40°C to 125°C)

Part Number Specifications and Availability

Design Tools

Technical Documentation