有刷直流和步进电机驱动器

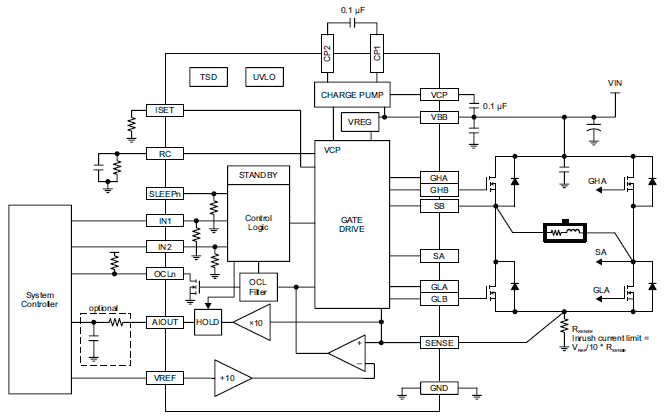
A4955:全桥式 PWM 门驱动器

A4955

Product Details

Top Features

  • 标准 IN1/IN2 控制逻辑
  • 过流指示
  • 可调节关断时间和消隐时间
  • 可调电流限制
  • 可调门驱动器
  • 同步整流
  • 内部 UVLO
  • 交叉电流保护
  • MOSFET VDS 保护
  • 电压输出与负载电流成比例
  • A4955K 符合 AEC-Q100 Grade 1 标准
  • 商用温度等级 (A4955G:–40°C 至 105°C)
  • 汽车温度等级 (A4955K:-40°C 至 125°C)

Part Number Specifications and Availability

Design Tools

Technical Documentation