Brush DC Drivers

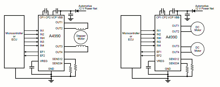
Automotive Dual Full Bridge Driver

A4990

Product Details

Top Features

  • Two full bridge power outputs
  • Typical application up to ±800 mA, 28 V
  • Adjustable peak current limit control
  • Minimum overcurrent shutdown at 1.4 A
  • Continuous operation at high ambient temperature
  • Synchronous rectification for low power dissipation
  • Simple parallel interface control
  • Inverted and non-inverted inputs
  • No crossover current
  • Low current consumption in sleep mode
  • Error flag diagnostics
  • Open load diagnostic during on-state for all outputs
  • Outputs protected against overcurrent
  • Overtemperature protection with hysteresis
  • Overvoltage and undervoltage lockout
  • 3.3 V / 5 V compatible inputs with hysteresis
  • Thermally enhanced package (exposed pad)
  • Fully integrated in a compact TSSOP package for space sensitive applications

Part Number Specifications and Availability

Design Tools