LED Drivers

Automotive-Grade, Constant-Current PWM Dimmable Buck Regulator LED Driver

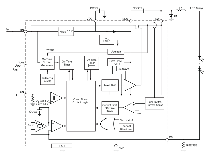
A6217

Product Details

Top Features

  • AEC-Q100 qualified
  • 6 to 48 V supply voltage
  • True average output current control
  • 3 A maximum output over operating temperature range (1.5 A for A6217-1)
  • Cycle-by-cycle current limit
  • Integrated MOSFET switch
  • Enable / PWM dimming via direct logic input or power supply voltage
  • Internal control loop compensation
  • Undervoltage lockout (UVLO) and thermal shutdown protection
  • Low power shutdown (1 μA typical)
  • Robust protection against:
    • Adjacent pin-to-pin short
    • Pin-to-GND short
    • Component open/short faults
  • Enhancements over A6213:
    • Dithering of switching frequency to reduce EMI
    • Able to drive single white LED from 18 V supply at 2.2 MHz
    • Smaller package option

Part Number Specifications and Availability

Design Tools