LED 驱动器

A6217 和 A6217-1:汽车级恒流 PWM 可调光降压稳压器 LED 驱动器

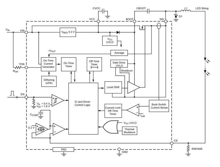
A6217

Product Details

Top Features

  • 获得 AEC-Q100 认证
  • 6 至 48V 电源电压
  • 真正的平均输出电流控制
  • 工作温度范围内的最大输出电流为 3 A(A6217-1 为 1.5 A)
  • 逐循环电流限制
  • 集成 MOSFET 开关
  • 通过直接逻辑输入或电源电压启用/ PWM 调光
  • 内部控制环路补偿
  • 欠压锁定 (UVLO) 和过热关机保护
  • 低功率关机(1 μA 典型值)
  • 提供以下稳健保护:
    • 相邻引脚间短路
    • 引脚接地短路
    • 部件开路/短路故障
  • A6213 增强:
    • 抖动开关频率以降低 EMI
    • 可以通过 18 V 电源驱动单个白光 LED(2.2 Mhz)
    • 小型封装选择

Part Number Specifications and Availability

Design Tools