Regulators

Constant On-Time Buck Converter With Integrated Linear Regulator

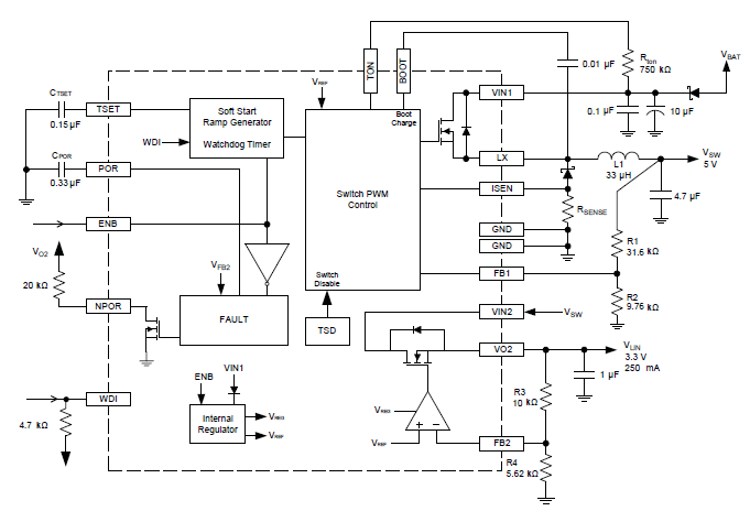
A4402

Product Details

Top Features

  • 2 MHz switching frequency
  • Adjustable soft start timer
  • Watchdog input
  • Power-on reset output
  • Adjustable buck and linear regulators
  • Enable input
  • 6 to 50 V supply voltage range
  • Overcurrent protection
  • Undervoltage lockout (UVLO)
  • Thermal shutdown protection

Part Number Specifications and Availability

Design Tools