稳压器

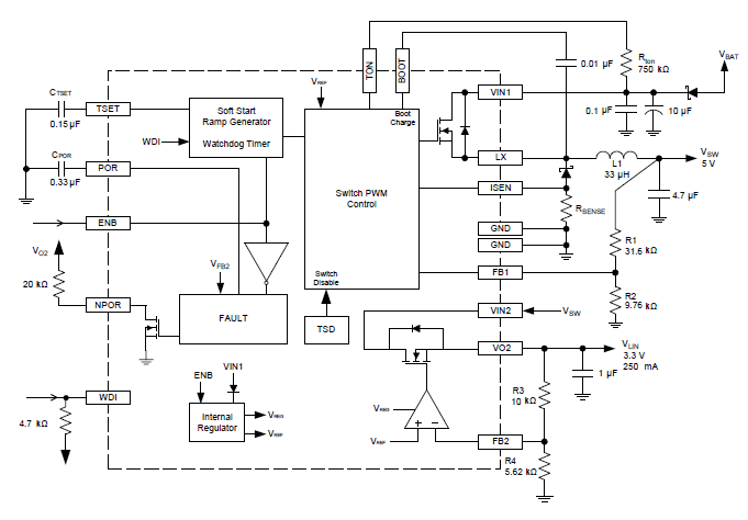
A4402: 带有集成线性稳压器的恒定工作时间降压转换器

A4402

Product Details

Top Features

  • 2 MHz 开关频率
  • 可调软启动定时器
  • 看门狗输入
  • 上电复位输出
  • 可调 2% 降压稳压器
  • 可调 2% 线性稳压器
  • 启用输入
  • 6 至 50 V 电源电压范围
  • 过电流保护
  • 欠压锁定 (UVLO)
  • 过热关机保护

Part Number Specifications and Availability

Design Tools