Regulators

Wide Input 5 V, 50 mA, Automotive Regulator with Output Short-to-Battery Protection and Power OK

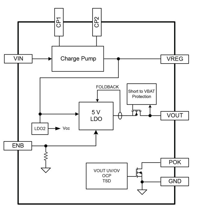
A4480

Product Details

Top Features

  • Automotive AEC-Q100 qualified
  • Wide operating range of 3.5 to 28 V, with 40 V load dump rating
  • Linear regulator output with foldback short-circuit and short-to-battery protection
  • Boost function to maintain output when input is low
  • Power OK (POK) flag
  • High-voltage logic-level enable input (ENB) for microprocessor or ignition control
  • Pin-to-pin and pin-to-ground tolerant at every pin
  • Allegro Sensor Bias LDO

Typical Applications

  • Microcontroller Power
  • Transceivers (CAN, LIN, etc.) Power Supplies
  • Sensors

Part Number Specifications and Availability

Design Tools

Technical Documentation