稳压器

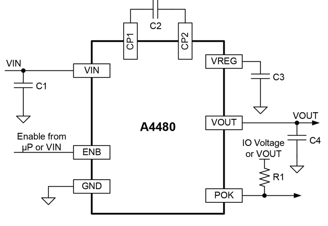
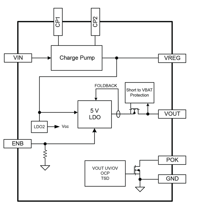
A4480:宽输入 5 V,50 mA,具有输出、电池短路保护和短路保护电源正常检测功能车用稳压器

A4480

Product Details

Top Features

  • 通过 AEC-Q100 汽车电子测试标准的认证
  • 3.5-28 V 宽工作范围,40V 负载突降额定值
  • 带折返短路和电池短路保护的线性稳压器输出
  • 升压功能,可在输入低时保持输出
  • 电源工作正常 (POK) 标记功能
  • 高压逻辑电平实现微处理器或点火控制输入 (ENB)
  • 每个引脚都具有引脚对引脚和引脚对地防短路功能

Part Number Specifications and Availability

Design Tools

Technical Documentation