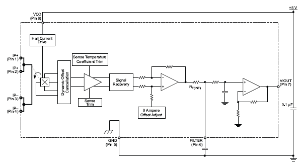
Current Sensors

Fully Integrated, Hall-Effect-Based Linear Current Sensor IC with 2.1 kVRMS Voltage Isolation and a Low-Resistance Current Conductor

ACS712

Product Details

Top Features

  • Low-noise analog signal path
  • Device bandwidth is set via the new FILTER pin
  • 5 µs output rise time in response to step input current
  • 80 kHz bandwidth
  • Total output error 1.5% at TA = 25°C
  • Small footprint, low-profile SOIC8 package
  • 1.2 mΩ internal conductor resistance
  • 2.1 kVRMS minimum isolation voltage from pins 1-4 to pins 5-8
  • 5.0 V, single supply operation
  • 66 to 185 mV/A output sensitivity
  • Output voltage proportional to AC or DC currents
  • Factory-trimmed for accuracy
  • Extremely stable output offset voltage
  • Nearly zero magnetic hysteresis
  • Ratiometric output from supply voltage

Part Number Specifications and Availability

ACS712 Product Overview

Allegro has developed an innovative line of fully integrated current sensor ICs that offers several advantages over other current sensor solutions. These Allegro sensors are incredibly small and are offered in standard automotive qualified surface mount packages.