Allegro 电流传感器

带 2.1 kVRMS 电压绝缘及低电阻电流导体的全集成、基于霍尔效应的线性电流传感器 IC

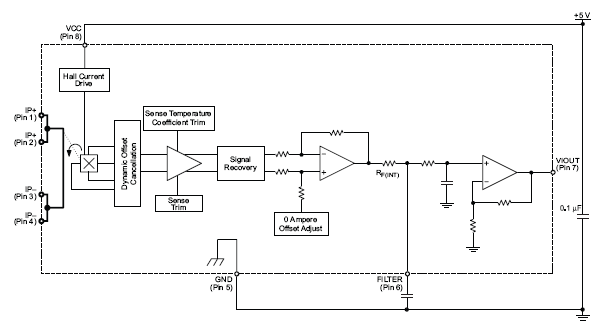
ACS712

Product Details

Top Features

  • 低噪音模拟信号路径
  • 可通过新的滤波引脚设置器件带宽
  • 5 µs 输出上升时间,对应步进输入电流
  • 80 千赫带宽
  • 总输出误差为 1.5%(当 TA = 25°C时)
  • 小型低厚度 SOIC8 封装
  • 1.2 mΩ 内部传导电阻
  • 引脚 1-4 至 5-8 之间 2.1 VRMS 最小绝缘电压
  • 5.0 伏特,单电源操作
  • 66 至 185 mV/A 输出灵敏度
  • 输出电压与交流或直流电流成比例
  • 出厂时精确度校准
  • 极稳定的输出偏置电压
  • 近零的磁滞
  • 电源电压的成比例输出  

Part Number Specifications and Availability

ACS712 Product Overview

Allegro has developed an innovative line of fully integrated current sensor ICs that offers several advantages over other current sensor solutions. These Allegro sensors are incredibly small and are offered in standard automotive qualified surface mount packages.