Current Sensors
Automotive Grade, Fully Integrated, Hall Effect-Based Linear Current Sensor IC with 2.1 kVRMS Voltage Isolation and a Low-Resistance Current Conductor
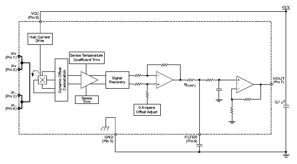
ACS714
Product Details
Product Details
Top Features
- Low-noise analog signal path
- Device bandwidth is set via the FILTER pin
- 5 µs output rise time in response to step input current
- 80 kHz bandwidth
- Total output error 1.5% typical, at TA = 25°C
- Small footprint, low-profile SOIC8 package
- 1.2 mΩ internal conductor resistance
- 2.1 kVRMS minimum isolation voltage from pins 1-4 to pins 5-8
- 5.0 V, single supply operation
- 66 to 185 mV/A output sensitivity
- Output voltage proportional to AC or DC currents
- Factory-trimmed for accuracy
- Extremely stable output offset voltage
- Nearly zero magnetic hysteresis
- Ratiometric output from supply voltage
- Operating temperature range, –40°C to 150°C
Part Number Specifications and Availability
Technical Documentation
Application Note
Package Thermal Resistance for Allegro Current Sensors with Integrated Conductors
Application Note
Managing External Magnetic Field Interference When Using ACS71x Current Sensor ICs
Application Note
Hall Effect Current Sensing in Electric and Hybrid Vehicles
Certificate
Certificate CB US 42876 UL LC Package
Certificate
Certificate of Compliance 20130417 E316429
Technical Article