Product Details
Product Details
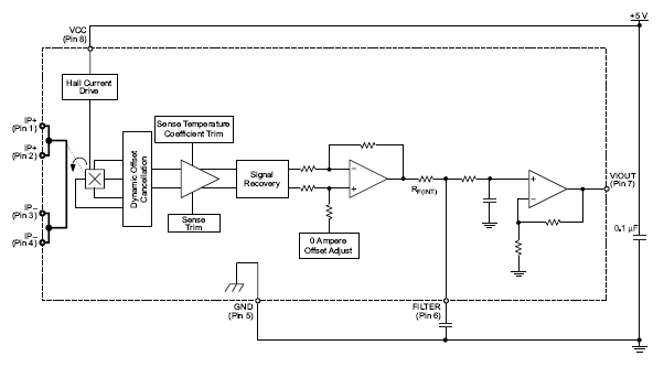
Top Features
- 低噪音模拟信号路径
- 可通过滤波引脚设置器件带宽
- 5 µs 输出上升时间,对应步进输入电流
- 80 千赫带宽
- 一般总输出误差为 1.5%(当 TA = 25°C)
- 小型低厚度 SOIC8 封装
- 1.2 mΩ 内部传导电阻
- 引脚 1-4 至 5-8 之间 2.1 VRMS 最小绝缘电压
- 5.0 伏特,单电源操作
- 66 至 185 mV/A 输出灵敏度
- 输出电压与交流或直流电流成比例
- 出厂时精确度校准
- 极稳定的输出偏置电压
- 近零的磁滞
- 电源电压的成比例输出
- 工作温度范围为 -40°C 至 150°C。
Part Number Specifications and Availability
Technical Documentation
Application Note
Package Thermal Resistance for Allegro Current Sensors with Integrated Conductors
Application Note
Managing External Magnetic Field Interference When Using ACS71x Current Sensor ICs
Certificate
Certificate CB US 42876 UL LC Package
Certificate