Current Sensors
1 MHz Bandwidth, Galvanically Isolated Current Sensor IC in Small Footprint SOIC8 Package
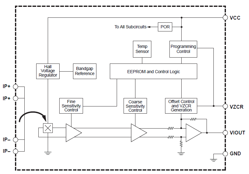
ACS730
Product Details
Product Details
Top Features
- 1MHz signal path bandwidth can replace high frequency current transformers in DC/DC converters and power supplies
- Lightning fast 210nS typical response time fast enough to protect IGBTs during shorting events
- AEC-Q100 qualified for automotive applications up to 150C operating temperature
- 2400VRMS isolation rating can be used in most xEV vehicle applications with voltages as high as 420Vpk, RMS, or DC
- Bidirectional and unidirectional current sensing output options can be used in full bridge or high and low side applications
- Small footprint SOIC8 package can reduce PCB area over larger high frequency transformers while at the same time improving overall system quality levels
- Fully integrated current sensing solution reduces overall BOM and can reduce overall system cost
- 1.2mOhm integrated conductor package can be used for high power density applications up to 50Amp continuous current
- Integrated regulator and non-ratiometric output provide high PSRR in noisy supply environments
- Integrated shield virtually eliminates capacitive coupling from current conductor to the die due to high dv/dt voltage transients
- Output proportional to AC or DC current
- Operation on a single 5V supply
Part Number Specifications and Availability
Technical Documentation
Application Note
Package Thermal Resistance for Allegro Current Sensors with Integrated Conductors
Application Note
Glossary of Isolation-Related Terms for Integrated Current Sensors
Application Note
Current Sensing in Motor Drives
Brochure
Enhancing Robotic Design
Certificate
Certificate CB US 42876 UL LC Package
Certificate
Certificate of Compliance 20181207-E316429
Certificate
Certificate of Compliance 20160520 E316429
Certificate
CB Certificate US-32848-UL
FAQ