Product Details
Product Details
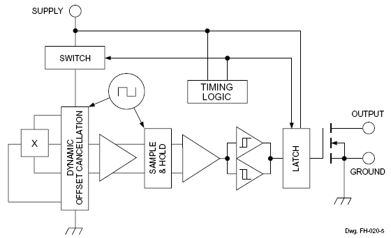
Top Features
- AEC-Q100 automotive qualified
- Micropower operation
- Operate with north or south pole
- 2.5 to 3.5 V battery operation
- Chopper stabilized
- Superior temperature stability
- Extremely low switch-point drift
- Insensitive to physical stress
- Solid-state reliability
- Small size
- Simply manufacturable with magnet pole independence
Part Number Specifications and Availability
Design Tools
Technical Documentation
Application Note
Omnipolar Switch Hall-Effect IC Basics
Application Note
Allegro Microsystems - Chemical Exposure of Devices
Application Note
Allegro Hall-Effect Sensor ICs
Application Note
Handling, Storage, and Shelf Life of Semiconductor Devices
Application Note
Vertical Hall Technology Enables Effective Tamper Detection
Guide
Hall-Effect IC Applications Guide
Guide
Guidelines for Designing Subassemblies Using Hall-Effect Devices
Technical Article