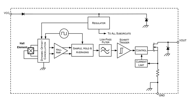
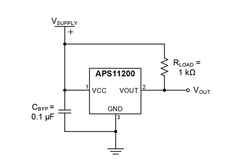
Product Details
Product Details
Top Features
- Unipolar switchpoints
- Automotive-grade ruggedness and fault tolerance
- Extended AEC-Q100 qualification
- Reverse-battery and 40 V load dump protection
- Operation from –40°C to 175°C junction temperature
- High EMC immunity, ±12 kV HBM ESD
- Output short-circuit and overvoltage protection
- Superior temperature stability
- Resistant to physical stress
- Operation from unregulated supplies, 2.8 to 24 V
- Chopper stabilization
- Solid-state reliability
- Industry-standard packages and pinouts
Part Number Specifications and Availability
Design Tools
Technical Documentation
Application Note
Allegro Microsystems - Chemical Exposure of Devices
Application Note
Allegro Hall-Effect Sensor ICs
Application Note
Handling, Storage, and Shelf Life of Semiconductor Devices
Guide
Hall-Effect IC Applications Guide
Guide
Guidelines for Designing Subassemblies Using Hall-Effect Devices
Technical Article