Product Details
Product Details
Top Features
- AEC-Q100 認定
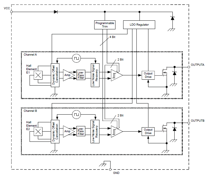
- 単一サブストレート上の一致する 2 つのホール効果スイッチ
- 1 mm のホール エレメント間隔
- 高度なチョッパ安定化トポロジによる優れた温度安定性と業界トップのジッター性能
- 統合された LDO レギュレータは 3.3 V 動作を提供
- 統合された出力からの ESD 保護と VCC 短絡
- 高感度スイッチポイント
- 堅牢な EMC 保護構造
- ソリッド ステートの信頼性
- 電源および両出力ピンの逆バッテリ保護
Part Number Specifications and Availability
Design Tools
Technical Documentation
Application Note
Bipolar Switch Hall-Effect ICs
Application Note
Allegro Microsystems - Chemical Exposure of Devices
Application Note
Allegro Hall-Effect Sensor ICs
Application Note
Handling, Storage, and Shelf Life of Semiconductor Devices
Application Note
Ring Magnet Speed Sensing for Electronic Power Steering
Guide
Hall-Effect IC Applications Guide
Guide
Guidelines for Designing Subassemblies Using Hall-Effect Devices
Technical Article