开关和闩锁

超灵敏双通道正交霍尔效应双极开关

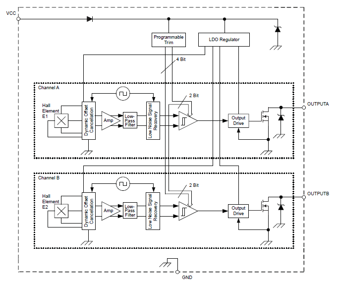
A1230

Product Details

Top Features

  • 符合 AEC-Q100 标准 
  • 单个基片上两个匹配的霍尔效应开关
  • 1 mm 霍尔元件间距
  • 通过使用先进的稳定斩波拓扑实现超卓的温度稳定性和行业领先的抖动性能
  • 整合 LDO 稳压器提供 3.3 V 电源
  • 整合 ESD 输出保护和 VCC 接地保护
  • 高灵敏开关点
  • 可靠的 EMC 保护结构
  • 高可靠性
  • 同时在电源和输出管脚上提供电池反接保护

Part Number Specifications and Availability

Design Tools