有刷直流和步进电机驱动器

A4927:汽车半桥 MOSFET 驱动器

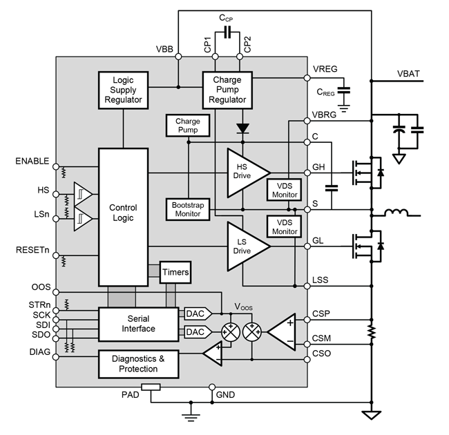
A4927

Product Details

Top Features

  • 半桥 MOSFET 驱动器
  • 用于 N 通道 MOSFET 桥的自举栅极驱动
  • 通过可调节无感时间进行交叉传导保护
  • 低电源电压下运行的电荷泵稳压器
  • 5.5 至 50V 电源电压运行范围
  • SPI 兼容串行接口
  • 通过直接逻辑输入或串行接口进行桥控制
  • 可编程栅极驱动
  • 电流感应放大器
  • 可编程诊断
  • A2SIL™ 产品—器件专为安全性至关重要的系统而打造

Part Number Specifications and Availability

Design Tools