有刷直流和步进电机驱动器

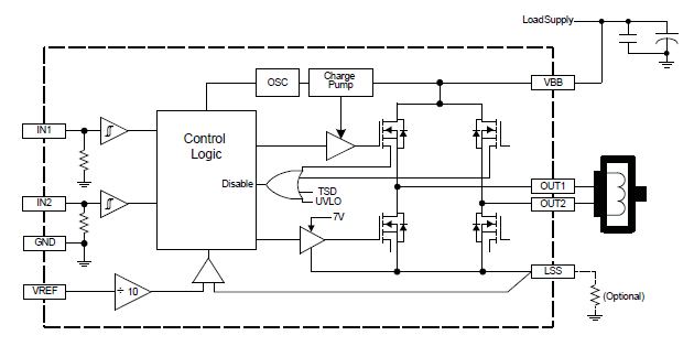
A4950: 全桥式 DMOS PWM 电动机驱动器

A4950

Product Details

Top Features

  • 低 RDS(开) 输出
  • 过电流保护 (OCP)
    • 电动机短路保护
    • 电动机引脚接地短路保护
    • 电动机引脚电池短路保护
  • 低功耗待机模式
  • 可调 PWM 电流限制
  • 同步整流
  • 内部欠压锁定 (UVLO)
  • 交叉电流保护
  •  

Part Number Specifications and Availability

Design Tools